为坚持习近平新时代中国特色社会主义思想,推动思政课改革创新,推动形成全党全社会努力办好思政课、教师认真讲好思政课、学生积极学好思政课的良好氛围,以实际行动提升我院践行学校“十大育人”体系的建设成效,马克思主义学院结合《思政课是落实立德树人根本任务的关键课程》《普通高等学校马克思主义学院建设标准(2023年版)》等要求,以课程标准及实训课程教学文件为依据,拟在全校开展“华贸思政课实训教学学生优秀作品展”,提升学生课程获得感。具体方案如下:
一、活动主题:厚植思政底蕴,书写青春担当
二、活动时间:2025年秋季学期
三、负责部门:马克思主义学院各教研室及任课教师
四、活动对象:广州华南商贸职业学院2024级、2025级学生
五、活动内容
1.以“课程”为单位,按主题开展实训,收集优秀作品:其中“党史”课程以“纪念抗战胜利80周年”为主题,“形势与政策”课程以“紧随时代热点”为主题,“国家安全教育”课程以“国家安全在我心”为主题,“毛泽东思想和新时代中国特色社会主义概论”课程和“习近平新时代中国特色社会主义思想概论”课程为自由主题。
2.任课教师结合课程实训教学要求,挑选优秀学生作品参与评比,推荐作品不少于5件且不超过20份。(如有更多作品,可单独推荐为“展示作品”,不参与评选)
3.学院对提交作品进行评比,并对获奖作品颁发证书及协助认定第二课堂学分。
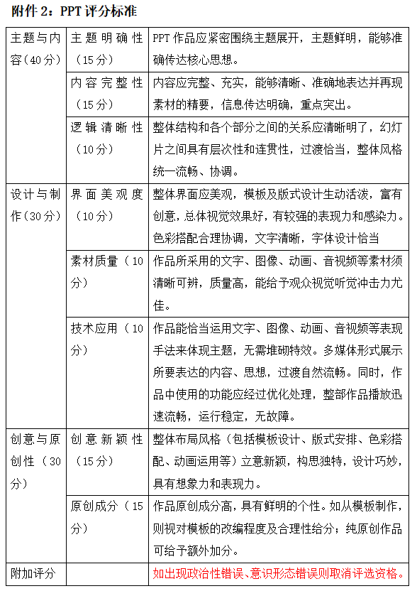
六、作品要求
1.展示作品包括但不限于实训报告、手抄报、征文、短视频、主题演讲视频、PPT等,要求每类作品规格一致。
2.受表彰及展示作品须为原创。
七、活动说明
1.活动将以通知形式在学院官网、微信工作群发布。
2.所有作品均可参与同类型作品评比,获奖作品数量为作品总数的1/3,并按照1:2:3:4设置为一、二、三等奖和优秀奖。
3.优秀作品将在学院网站、1号教学楼5楼架空层进行集中展示,并汇编成册。
八、作品提交方式
1.截止时间:2025年12月1日12:00前
2.纸质版作品由任课教师统一收齐并提交至2-507办公室。(在作品背面写上:课程名称、教师、作者班级、姓名及电话)
3.电子作品由任课教师统一交至2-507办公室电脑。(压缩包命名为课程名称+负责人姓名+电话)
4.被推荐人应扫描下方二维码,填写一份作品推荐表,以便核对及颁奖。

注:活动解释权由马克思主义学院所有,如有疑惑,请联系教学楼2栋507符老师,联系电话15802032219。
马克思主义学院
2025年10月27日



.png)
关注官方微信