首页   > 学习园地 > 下载中心

下载中心

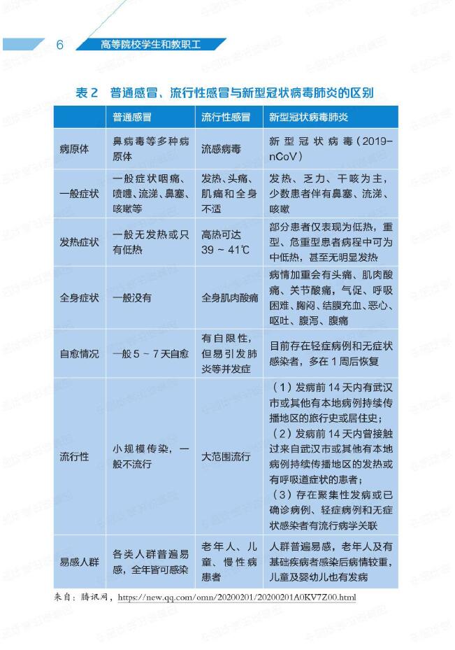
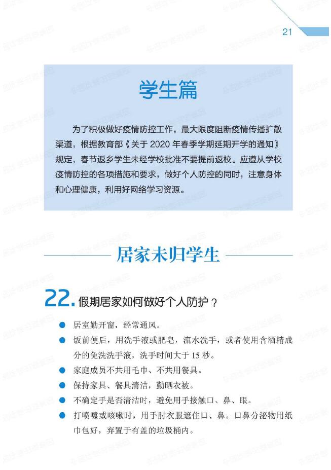
高等院校学生和教职工新型冠状病毒肺炎暴露风险防范手册

作者:马克思主义学院(博雅教育学院) 时间:2020-03-31

疫情就是命令,防控就是责任。为指导各行业人民群众更有效的自我防护,近日,北京科技大学能源与环境工程学院环境暴露与健康研究中心、中国环境科学研究院环境基准与风险评估国家重点实验室共同编写的《新型冠状病毒肺炎暴露风险防范手册》(以下简称《手册》)由中国环境出版集团正式出版上线。《手册》将通过电子版形式全文免费向全社会公开。

版权所有:广州华南商贸职业学院 粤ICP备18019536号-1 粤ICP备18019536号-2
关注官方微信
Copyright © 2012 华南商贸职业学院 | 京公网安备:110402430033
关注官方微信

Copyright © 华南商贸职业学院

京公网安备:110402430033号