马克思主义学院
Toggle navigation
首页
学院概况
学院简介
专业介绍
教师风采
学院动态
教学科研
课程建设
实践教学
科研工作
党建工作
支部简介
支部活动
学习园地
红色著作
红色档案
下载中心
信息门户
电子邮件
学生
教职工
校友
首页
> 学习园地
> 下载中心
下载中心
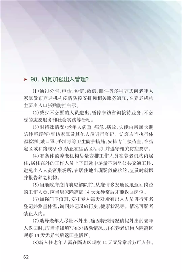
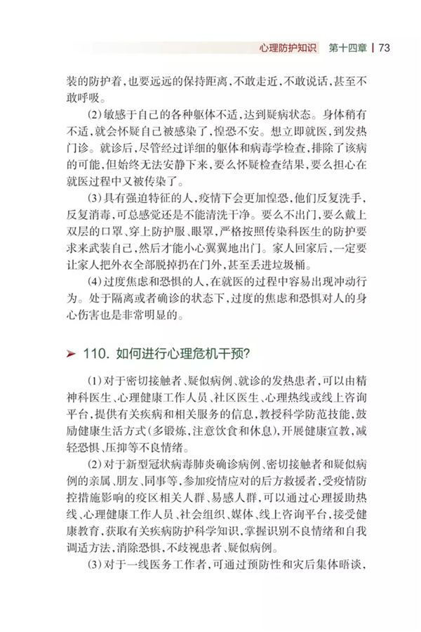
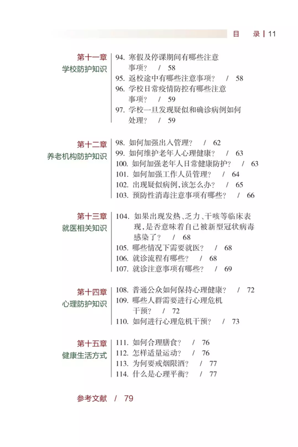
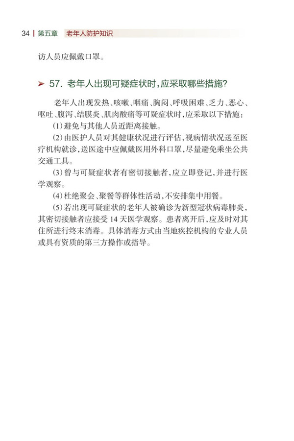
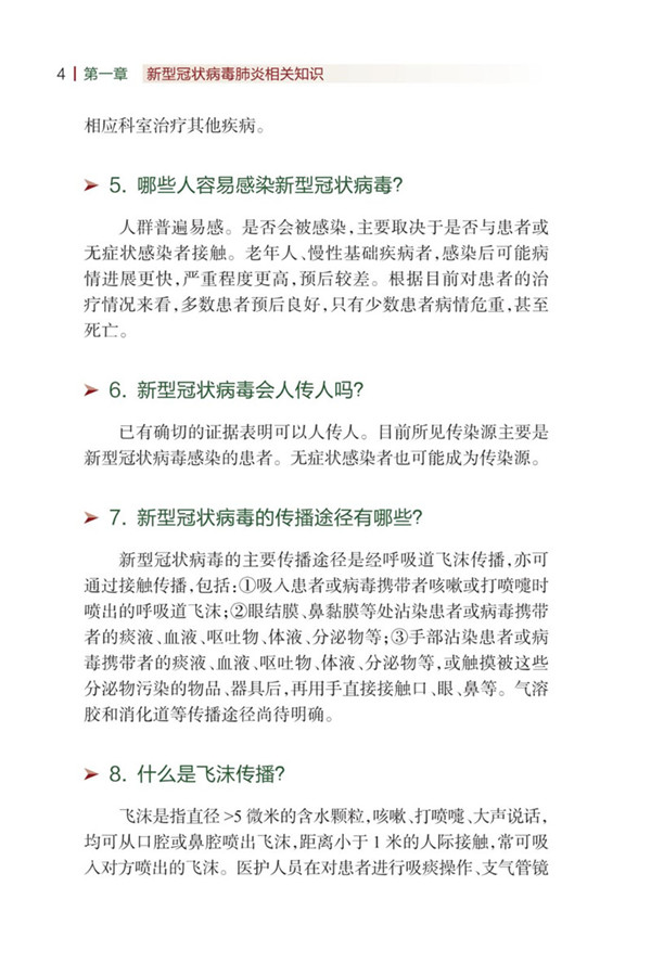
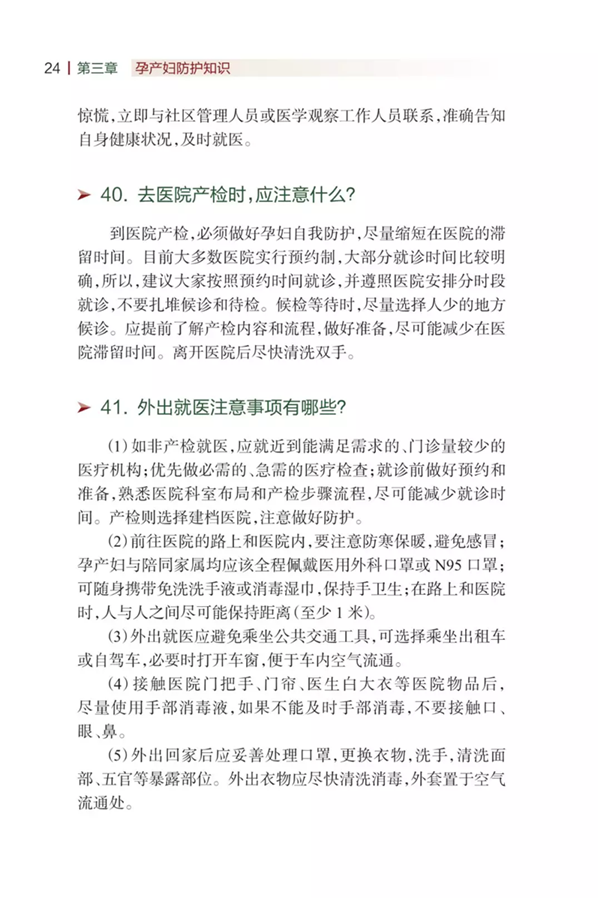
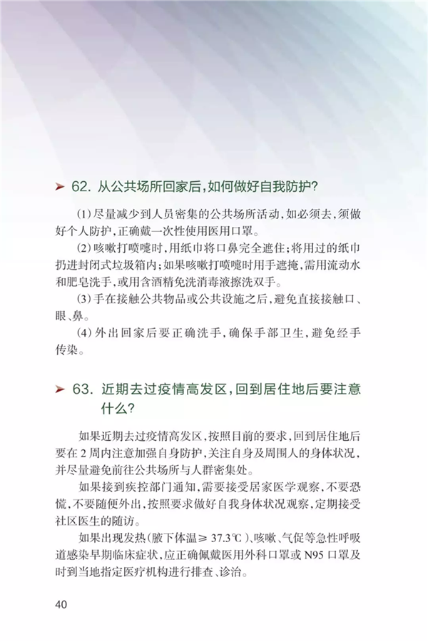
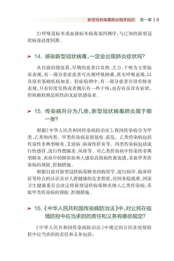
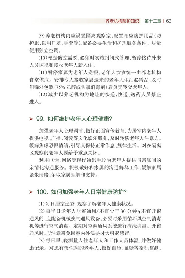
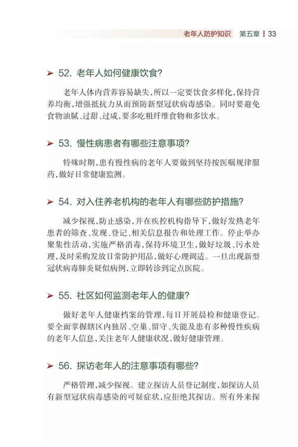
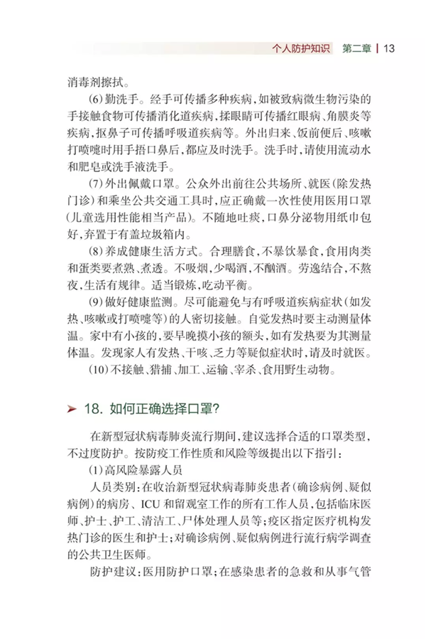
新型冠状病毒肺炎健康教育手册(内含下载地址)
作者:马克思主义学院(博雅教育学院)
时间:2020-03-18
下载地址
新闻热点
News
学校首页
广州市白云区钟落潭镇长腰岭长学路300号 电话:020-28388100;邮箱:hnsmyb@126.com
版权所有:广州华南商贸职业学院 粤ICP备18019536号-1 粤ICP备18019536号-2
关注官方微信
关注官方微博
Copyright © 2012 华南商贸职业学院 | 京公网安备:110402430033
关注官方微信
关注官方微博
Copyright © 华南商贸职业学院
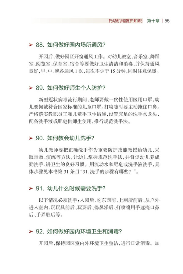
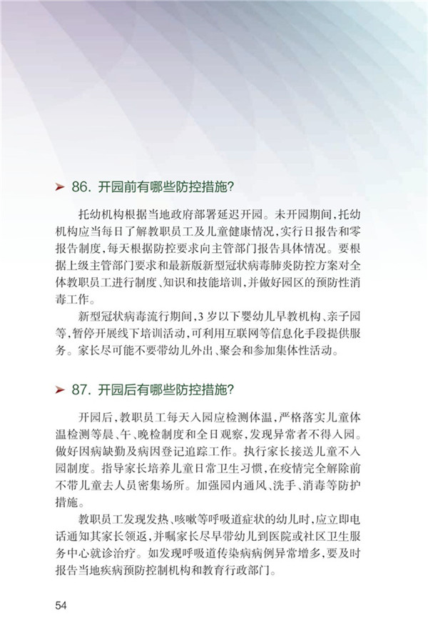
京公网安备:110402430033号